目次
カオスゼロナイトメア、オルレアの情報まとめです。
基本情報
| プロフィール | |
|---|---|---|
| 名前 | オルレア | |
| レアリティ | 星5 | |
| ロール | コントローラー | |
| 属性 | 本能(黄) | |
| CV | 巽悠衣子 | |
| ダイス効果 | ||
| 見破り3:未確認エリアで「見破り」タイプのダイスボーナス獲得 | ||
| 精神異常 | ||
| 罪悪感 | ||
| 実装日 | 入手方法 | |
| 2025/10/22 | ガチャ | |
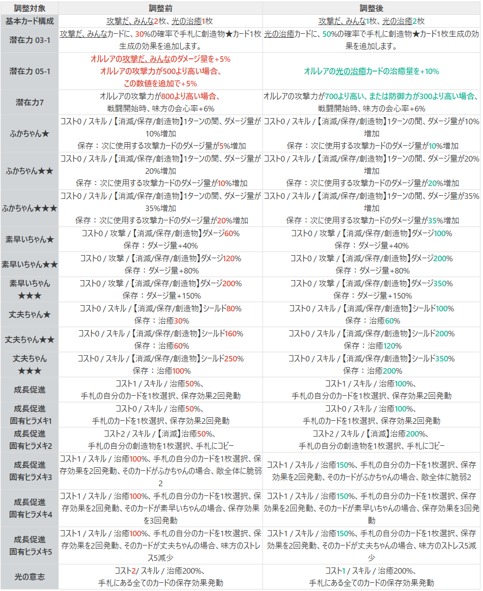
上方修正&リワーク履歴
26/4/29 上方修正
「めんどくさい」が固定ダメージから防御依存ダメージへ変更、また「治癒」効果が追加された。
| 調整対象 | 調整前 | 調整後 |
|---|---|---|
| 成長促進 固有ヒラメキ2 | コスト2/ [消滅]治癒200%、手札の自分の創造物を1枚選択、手札にコピー | コスト1/ [消滅]治癒200%、手札の自分の創造物を1枚選択、手札にコピー |
| めんどくさい | 手札のカード数に応じて、固定ダメージ40% | 手札のカード数に応じて、固定ダメージ40%、治癒20% |
| めんどくさい 固有ヒラメキ1 | 手札のカード数に応じて、固定ダメージ40%、6枚以上の場合、治癒150% | 手札のカード数に応じて、固定ダメージ40%、6枚以上の場合、治癒200% |
| めんどくさい 固有ヒラメキ2 | ダメージ100%、手札の創造物の数に応じて、ダメージ量+100% | 防御依存ダメージ100%、手札の創造物の数に応じて、ダメージ量+100%、治癒60% |
| めんどくさい 固有ヒラメキ3 | [保存]固定ダメージ450%、保存:コスト1減少 | [保存]防御依存ダメージ450%、治癒200%、保存:コスト1減少 |
| めんどくさい 固有ヒラメキ4 | ランダムな敵に固定ダメージ60%×3、ヒットした対象の数に応じて、創造物★1枚生成 | ランダムな敵に防御依存ダメージ60%×3、ヒットした対象の数に応じて、創造物★1枚生成 |
| めんどくさい 固有ヒラメキ5 | [保存]ダメージ100%、このカードが手札にある時、創造物を生成した数に応じて、使用するまで、ダメージ量+100% | [保存]防御依存ダメージ120%、このカードが手札にある時、創造物を生成した数に応じて、使用するまで、ダメージ量+120% |
バランス調整案について
シーズン2アップデート(26/2/4)に伴い、下記の調整が予定されている。
詳細は下記、【2.戦闘員別調整事項】
- 開発者ノート:銀河系災害シーズン2バランス調整のご案内(2/3 17:24 追記):https://page.onstove.com/chaoszeronightmare/jp/view/12011043
治癒能力の向上について
- 2026年2月:回復量の上方修正予定
2025年12月20日の公式配信にて、治癒能力の向上を2026年2月に予定とのこと。
- 【カオスゼロナイトメア】2026年ロードマップショーケース(https://www.youtube.com/watch?v=-i_uNmcRu3E)
キャラ説明
回復に味方の攻撃バフにと多種多様なことが可能なサポーター。
しかし使用に慣れが必要で、組み合わせるキャラにしても現状手札枚数を最大量付近で維持できる、という理由のみでリンくらいしかいない。
オルレアのカードに書いてあることは間違いなく強いので、今後のキャラ実装で大化けする可能性がある。
その後ナインなど相性のいいキャラが現れたことから評価がぐんぐん上がってきているキャラの一人。
強い・弱いと思うポイント
良くも悪くも器用で、火力、回復、強化、シールドそこそこに全部こなせる。今のところ万能とは言えず貧乏寄り(もし完璧超人だったらソレはそれで問題だが…)。
保存のおかげで手札が異常に確保できるため、手札枚数依存の戦闘員が増えればより活躍の幅が増えそうなのだが、現状はミカ、レイのほうが使いやすい。
バランス調整の上方修正で回復能力が強化。
色々な事が出来る器用さはそのままにヒーラーとしての役割が強くなり、治癒しながら創造物を生成する動きも可能となった。
コレにより「回復行動を中心に、シールドもしながら耐えつつ創造物を生成し、貯めに溜めたカードでピンポイントに火力の補助をする」というような戦術も取れるだろう。
潜在力で味方の会心率を強化できる
潜在力の固有能力値強化に「味方の会心率+6%」を持っている。
これは現状オルレアのみの潜在力で、唯一 味方の会心率をUPすることができる。
会心率を上げる方法は限られているため、貴重なバフと言える。
注意点として、この潜在力を開放しても戦闘中に確認することはできない。
攻撃力が800 700以上or防御300以上であれば、間違いなく上昇していることは確認されているので問題ない。
また、この効果はオルレア自身にも適用されているので、実質、会心熟練度Lv.3を所持していることになる。
手札にストックしているだけで効果を発揮できる
生成した創造物カードは、手札にストックしているだけで「保存効果」を発揮してくれる。
そのため、APを消費しなくてもそこそこPTに貢献できる。
保存効果は、自己バフ・PTバフ・治癒になる。
任意のタイミングで使用できる
創造物カードはコスト0なので、手札にストックしておけば任意のタイミングで使うことができる。
効果は、攻撃・PTバフ・シールドなので、それぞれ必要なタイミングや、手札を圧迫している時に使用する。
特にPTバフは、仲間のダメージ量を大幅に上げたいときなどを狙って一気に使いたい。
狙ったカードを生成できない
今欲しいカードを狙って生成することができないため、先の展開と合わせて計算が出来ない。余裕があるタイミング等で常に生成してストックしておく必要がある。
星が低い創造物は効果量が低い
創造物は★~★★★の3段階あり、星の数が多いほど効果量が多い。
そのため、創造物の凸を積極的に狙っていく必要があるので、低凸の内はAPを消費しなければならない。
手札破壊・圧迫攻撃に弱い
手札を消滅・破棄する効果を持った攻撃をしてくるモンスターがいる。
せっかく★★★まで育てた創造物を消滅させられてしまうので、相性が悪い。
手札上限の都合、状態異常カードを手札に押し付けてるモンスターとも相性が悪い。
ストレスMaxで崩壊してしまうと創造物が消滅する。ボス戦などの長期戦では彼女のストレスにも気を配りたい。
明確に有利な場面が無い
現状、オルレアが有利と言える場面が無く、趣味の域を出ない。
一応、手札枚数によって火力が上昇するリン・保存効果を持つベリル・仲間のカード破棄で火力が上昇するハル・スキルカード使用で狩猟の開始を獲得できるヒューゴは、相性は悪くないかも程度。
ただ、凸効果・潜在力・パートナーのノエルは、可能性を感じる性能をしているので、オールラウンダーになれる素質はあるのかもしれない。
短期決戦や雑魚戦が不向き
創造物カードを育てる都合で、短時間で終わる戦闘では能力を発揮できない。
彼女の主戦場はウェーブをまたぐ戦闘か、高難易度のボス戦になる。
注意点
手札枚数に注意が必要
このゲームの手札上限は10枚で、調子に乗って創造物を生成していると、すぐ手札上限になる。
当然、10枚になった場合、ドローができなくなる。
現状で手札上限を増やす効果を持つ装備や、戦闘員は存在しないため、適度に消費するか、ニア・カシウスの破棄効果の材料にする等して、手札の調整をしよう。
おすすめ凸数(エゴ発現)
ピックアップされていないため、狙って凸をすることはオススメしていない。
使い勝手や能力は、4凸までの効果で完成すると見ていい。完凸は、凸コストに見合っているか不明。
凸をして劇的に強くなることはなく、もともと特殊な性能をしているため、多少の使い勝手向上に貢献する程度に見ておこう。
- 1凸:光の意志 カードに保存が追加されます。
好きなタイミングで発動できるようになり、使い勝手が向上する。
強力な創造物★★★カードの効果を まとめて発動したり、ベリルの強力な保存効果を持ったカードが来るまで手元に留めたりが可能になる。
何気に治癒量も多いため、ピンチまで温存することができるようになるため、悪くない効果。
- 2凸 :創造物カードが創造物★★★カードに進化する時、保存効果が発動します。
ターン終了時に発動する効果をターン中に発動できるようになる。
自身の火力UP・PTの火力UP(1回)・治癒を2回 発動できるため、1度切りだが、効果量や回数が2倍になるようなもの。
- 3凸:救援に生成した創造物進化の効果を付与します。
エゴスキルに、生成した創造物カードが進化する効果が付く。
つまり、エゴスキルで生成した★★カードが ★★★カードになる。
戦闘中1回だけだが、全ての創造物★★★カードが まとめて手に入る。
- 4凸:手札に創造物カードが存在する場合、味方のダメージ量が10%増加します。
創造物カードがあれば、常にPTの火力が上昇する。
レイの完凸効果に、似たようなものがあるが、あちらは無条件で加算+20%。
カード倍率が200%未満であれば、レイの方が優秀なバフになる。
オルレアは攻撃カードに限定されていないので、あらゆる効果のダメージがバフできるのが差別化ポイント。
- 5凸:潜在力の【基本カード強化】、【固有カード強化】、【共用カード強化】のレベルが3増加します。
いつもの。
- 6凸:オルレアが創造物カード使用時、敵全体に固定ダメージ★×50%
創造物カードを使用すると、星の数に応じて50~150%の固定ダメージを敵全体に与えることができる。
固定ダメージの為、バフ効果が乗らず、1発のダメージとしてはイマイチだが、消費AP0で撃ち放題と考えれば、攻撃手段としては悪くない。
手札整理のついでにダメージが与えられるし、火力貢献ができなかったオルレアが、PTダメージに貢献できるのは、素直に良いこと(完凸効果に見合ってるかは知らない)。
ちなみに、パートナーのノエルは「手札にある保存効果を持つカード」の枚数だけ敵全体に固定ダメージなので、効果が相反している(相性が悪くなってる・・・)。
記憶の欠片
潜在力の固有能力値強化に「味方の会心率+6%」があり、これは何が何でも開放したい。
発動条件は「攻撃力800以上」
アプデにより攻撃力700以上or防御300以上となった。これを達成するためには、攻撃力か防御力を集中して上げる必要がある。
つまり、攻撃力側の発動条件を満たしたいなら、コントローラーなのに、メインオプションを攻撃力にして黒い羽を装備することを強いられる。
潜在力の攻撃力熟練度や、サブステータス・装備を駆使すれば一定のところで700〜800は達成できるが、そこから耐久を向上させられるかは運が絡む。
リソースを全力で攻撃力に振れば達成できるので、いっそのこと火力偏重の構成にしてしまうのも手ではある。
如何せん、自身の会心率を上げることが難しいため、どこまで火力が伸ばせるかは未知数。
※以下のビルドはアプデ前の情報です。
現在は防御力でも条件を満たせるので、以下のビルドに拘る必要はありません。が、火力に全振りしたい場合の参考になるため、文章はそのままにしてあります。
また、シーズン2にてオルレアと相性の良い「栄光の君臨」セットが追加された事を考慮していません。
そのため栄光の君臨を装着する場合は根本から話が変わってきます。
サポータービルド
| セット名 | セット効果 | 副産物セット |
|---|---|---|
| 黒い羽 | 2セット:攻撃力+12% | 空虚の生贄(4セット:カード消滅時、1ターンの間、空虚カードのダメージ量20%増加(各ターン1回)) |
| テトラの権威 | 2セット:防御力+12% | 正義の死線(4セット:コストが2以上であるカードの会心率+20%) |
| 治癒士の行跡 | 2セット:最大HP+12% | 征服者の地位(4セット:コストが1であるカードの会心ダメージ+35%) |
潜在力の固有能力値強化を有効にするには、黒い羽とメインステータスを攻撃力%にする必要がある。
キャラレベル・好感度ボーナス・装備・パートナーの条件次第で、達成ハードルが下がる。
黒い羽を装備してメインステータスを1か所だけ攻撃力%にするだけで達成できる条件は下記になる。
キャラレベル60・好感度ボーナスLv20~30・武器装備・サポーターをサイオニック・ストライカー・レンジャー・ハンターのレベル60に変更。
残りのメインステータスを耐久にして、サブステータスも防御力やHPにしても問題なく攻撃力800を達成できる。
| 部位 | メインステータス | サブステータス |
|---|---|---|
| 衝撃 | 攻撃力(固定) | 攻撃力% ・攻撃力(実数)・防御力%・防御力(実数)・HP%・HP(実数)・エゴ回復力 |
| 抑圧 | 防御力(固定) | |
| 否定 | HP(固定) | |
| 理想 | 攻撃力%・HP% | |
| 渇望 | 攻撃力%・HP% | |
| 想像 | 攻撃力%・防御力% |
サブアタッカービルド
| セット名 | セット効果 | 副産物セット |
|---|---|---|
| 本能の生長 | 4セット:手札のカードが4枚以上の場合、本能カードのダメージ量20%増加) | セスのスカラベ(2セット:基本カードのダメージ量、シールド獲得量、治癒量20%増加) |
| 黒い羽 | 2セット:攻撃力+12% | 空虚の生贄(4セット:カード消滅時、1ターンの間、空虚カードのダメージ量20%増加(各ターン1回)) |
| 執行者の道具 | 2セット:会心ダメージ+25% | 情熱の火種(4セット:強化カード使用時、次に使用する5枚の情熱カードのダメージ量20%増加) |
攻撃力を上げるなら、いっそのこと火力に全振りしてみようというビルド。
サポータービルド同様の条件で、攻撃力800は達成可能。むしろサブステータスも攻撃力を狙う関係でコチラの方が達成は楽。
メインステータスはアタッカーと同様のものを選択する。
注意としては、彼女の潜在力に会心率UPが無いため、アタッカーよりも会心率が10%低い。
サブステータスを考えなければ30%になる。
しかし彼女の潜在力にある会心率UPの効果は彼女にも適用されるため最終会心率は36%。
これに、武器「RFS-17」を装備すれば素早いちゃんの会心率が10%上がり、46%とアタッカーと遜色ない会心率となる。
攻撃力は1000もしくは、それ以上の数値まで盛ることができるので、単発火力だけみれば侮れないダメージになる。
| 部位 | メインステータス | サブステータス |
|---|---|---|
| 衝撃 | 攻撃力(固定) | 攻撃力% ・攻撃力(実数)・会心率・会心ダメージ |
| 抑圧 | 防御力(固定) | |
| 否定 | HP(固定) | |
| 理想 | 会心率 | |
| 渇望 | 本能属性ダメージ量 | |
| 想像 | 攻撃力%・防御力% |
おすすめパーティ
相性が良い戦闘員について
創造物カードが手札を圧迫するので、あまりカードを切る必要が無い戦闘員と組むのが良い。
マグナ・ベロニカ・ヒューゴ・ハル・ベリルあたりは、シナジーが期待できる部分がある。
相性が悪い戦闘員について
逆に、創造物カードが手札を圧迫する関係で、生成を得意とする戦闘員とは すこぶる相性が悪い。
セレニエル・ルーク・レノア・カイロン・ルーカスなどになる。
特に現時点で最強アタッカーのセレニエルと組めないのは、明確な彼女の欠点になる。
※過去の文章をそのまま残しています※
治癒トレサは治癒カードを使用した場合に短剣を生成する。
丈夫ちゃんの保存効果はカード効果とみなされて、短剣が生成できる。
ターン終了時に治癒を行うが、短剣の生成はターン開始時になるため、そのまま捨て札に移動するようなことはない。
丈夫ちゃんを複数枚所持していれば、ノーコストで短剣を生成できるので、好相性と言える。
ただし、創造物カードが手札を圧迫するので、常に短剣の生成余力を手札に残すプレイングが必要になる。
トレサが影装填×2~3使えば、丈夫ちゃん1枚で複数の短剣を生成できる。
手札上限10枚のうち、丈夫ちゃん3枚で、短剣は7枚まで生成可能となる。
リワークにより出来なくなりました。
具体的な編成例
ヒューゴ・ベリルなどのシナジーの高いアタッカーを1人もしくは2人編成。
ヒューゴはカードが無くても火力が出せる上に、創造物カードを使っていれば、勝手に狩猟の開始スタックが貯まる。
ベリルは保存効果を持つ攻撃カードを多く所持しているため、『光の意志』『成長促進(ヒラメキ)』との相性が良い。
攻撃カードの保存効果を発動することで攻撃力が上がっていくので、高い火力に期待できる。
注意として、『隙あり』の強化カード化したヒラメキは、オルレアのカードで保存効果を発動しても追加攻撃は発動しない。
ヒューゴ・ベリルの、どちらか一方しか編成できない場合は、マグナ・ベロニカなど、自分のカードを使用しなくても能力を発揮でいる戦闘員を編成する。
マグナは、強化カードが多く、手札に自身のカードが無くても能力を発揮しやすい。
丈夫ちゃんで反撃を獲得できるので、耐久力とサブ火力に期待できる。
ベロニカは、バリスタによって、カード無しでも火力を発揮し、ドローで他の戦闘員をアシストできる。
ニア・カシウスは、カード条件に破棄がある場合、創造物カードを選択できるため、捨てるカードに困らなくなる利点がある。
カードを回す利点が無ければ、レイなどのバッファーを編成してもいい。
ニア・カシウス(ここに居ないミカも含めて)の欠点として、火力不足が挙げられる。
ただでさえ、オルレアの火力に期待できないことを考えると、アタッカー1人に火力を任せるのは心許ない。
できれば、サブ火力に期待できるマグナ・ベロニカ、最低でもバッファーのレイが望ましい。
優先したいヒラメキ
| カード名 | コスト | 種類 | 効果 |
|---|---|---|---|
| 聖なる香炉 | 1 | スキル | [開戦]ふかちゃん★、創造物★を1枚ずつ生成 次にふかちゃん使用時ふかちゃん★を生成 |
| 2 | 強化 | [開戦/主導]創造物★を2枚生成 ターン開始時創造物★1枚生成 | |
| 成長促進 | 0 | スキル | 治癒50% 手札のカードを1枚選択、保存効果2回発動 |
| 1 | スキル | 治癒100% 手札の自分のカードを1枚選択、保存効果を2回発動 そのカードがふかちゃんの場合、敵全体に脆弱2 | |
| 成長する創造物 | 1 | スキル | [保存]創造物★を1枚生成 保存:このカードをふかちゃん★★★に変更、敵全体に脆弱2 |
| 1 | スキル | [保存]創造物★を1枚生成 保存:創造物★1枚生成 |
ヒラメキ優先度は、上に有る方をなるべく優先。
★★★ふかちゃんを作って、2~3枚溜まったら
攻撃できそうなターンに1~2枚使う運用を目指していくビルド。
素早いちゃんや、丈夫ちゃんが出来た場合は速攻使ってOK
パートナー
| レア | パートナー名 | 効果概要 | エゴスキル概要 |
|---|---|---|---|
| 5 | ノエル | 保存カードの効果UP。保存カードの数に応じて固定ダメージ(本能属性は、さらにダメージUP)。 | 治癒 + 全てのカード保存効果を発動。 |
| 4 | アーウェン | 受けるダメージを減少させる。 | 治癒 + ダメージ減少。 |
| 3 | イヴォンヌ | 攻撃カードを使用しなかった次のターンに治癒。 | 治癒 + 1ターン不屈を獲得。 |
ベストパートナーは、ノエル。装備しただけで、オルレアの全ての性能が上昇する。
保存効果を最大限に発揮しつつ、固定ダメージが発生するので、攻撃力も上がる。
アーウェンは無難な選択肢で、装備するだけで受けるダメージを減少させてくれるので、耐久力が増す。
イヴォンヌは、スキルカードが多く、攻撃カードを使用せずにターンを終了する機会があるオルレアと相性が良い。
凸が進みやすいので、アーウェンと比較して、PT耐久力が上がる方を採用すると良い。
| レア | パートナー名 | 効果概要 | エゴスキル概要 |
|---|---|---|---|
| 4 | エルロイズ | サイオニックのパートナーになるため、効果は無し。 | カード消滅時にランダム弱体化付与。 |
攻撃力を上げる都合で、他職のパートナーも選択肢に入る。
エルロイズのエゴスキルは、創造物カード消滅時に弱体化を付与できるため、高難易度ボス相手にピンチを凌ぎやすくなる。
おすすめ装備
| 分類 | 名称 | 入手カオス | 効果 |
|---|---|---|---|
| 武器 | 閃光弾 | 共通 | 戦闘開始時、ランダムな敵に弱体化3 |
| 防具 | 不完全甲殻 | 第0研究所 | ターン終了時、手札のカードが3枚以上なら固定シールド140% |
| アクセ | 禁忌の根源 | 第0研究所 | 攻撃を受けた時、攻撃者に脆弱、弱体化、損傷のうち ランダムで1個付与(各ターン3回) |
「閃光弾」は、戦闘中に攻撃3Hit分ダメージ低下するので便利枠。
「不完全甲殻」は、手札の枚数が多くなりやすいので向いている。
「禁忌の根源」は、運が良ければ脆弱*3を付けれて、アタッカーの火力を伸ばせる。
サブアタッカー装備
| 装備名 | 部位 | 効果 |
|---|---|---|
| RFS-17 | 武器 | コストが0の攻撃カードの会心率+10% |
| 変種捕食体の突起 | 武器 | 手札のカードが4枚以上の場合、ダメージ量30%増加 |
せっかく攻撃力を上げるのだから、という理由でサブアタッカー向けとしての武器をチョイス。
RFS-17は素早いちゃんの会心率が上昇する。サブステータス抜きで会心率46%まで上昇し、攻撃力800~1000から繰り出す火力は侮れない。
変種捕食体の突起を装備すれば、基本攻撃カードの火力も上がる。
専用装備(のようなもの)
| 装備名 | 部位 | 効果 |
|---|---|---|
| 消えた勇気の腕 | 武器 | 1ターンの間、攻撃カードを発動せずにターン終了時、ロケットパンチ1枚生成 |
| 青白い永劫の炎 | 武器 | カード消滅時、1ターンの間、味方のダメージ量10%増加(各ターン1回) |
| 闘争のハープ | 武器 | 1ターンの間、味方カードでダメージ、シールド、治癒をすべて発動時、1ターンの間、味方ダメージ15%増加 |
| 戦闘用太鼓 | 装飾 | スキルカード5枚生成時、次に発動する味方カードのダメージ量20%増加(最大1重複) |
2月4日から実装されたカオス「燃ゆる生命」にて初登場する装備。
青白い永劫の炎は、創造物カードを使えば自動でバフを掛けてくれる便利な装備。
闘争のハープの効果を、1ターンかつノーコストで使えるのは、現時点でオルレアのみになる。
戦闘用太鼓の5枚生成は、共用カードを除けば、オルレア・カシウスくらいしか実現できない。
どちらも、味方の火力をUPできるので、装備に悩むサポーターに、うってつけ。
装備ではないが、共用カードの「物我一体」も好相性。
闘争のハープと同じく発動に厳しい条件が設けられているが、オルレアは創造物さえ揃えていれば一人でこの条件をクリアーできる。
終局によりその後の展開に繋げられないのと、消滅なため戦闘中に一度限り…という注意点はあるが、まさに切り札と言えるカードとなる。
サブアタッカー型なら消えた勇気の腕がオススメ。
攻撃カードを使用しなければ、毎ターン、カード倍率400%の攻撃カード『ロケットパンチ』を生成する上に確率で自動発動してくれる。
保存効果を持ったカードでもあるため、オルレアなら発動確率を簡単に上げられる。
創造物と合わせて抱えると手札を更に圧迫する点だけは注意が必要だが、下手な味方バフ装備を付けるよりも強い可能性があるので、一考の余地はある。
新たな創造物『ロケパンチゃん』の誕生である。
更に、
折れた意志の銛筒から『貫きちゃん』
崩れた名誉の発射機から『重いちゃん』
色褪せた犠牲の盾から『爆発ちゃん』
古びた栄光の充電器から『チャージちゃん』
という新種が続々と確認されているとかいないとか
カード
デッキコンセプト
『光の治癒』『聖なる香炉』で創造物カードを生成しつつ、『成長促進』『光の意志』で保存効果を発動して、PTを支援する行動が基本となる。
カード評価
攻撃だ、みんな
潜在力を上げることで、30%の確率で創造物カードを生成することができるようになる。
基本の攻撃カード。バランス調整によって取り柄が消滅し、ただのバニラカードと化した。
オルレアを育成する上で真っ先に削除すべきカード。
光の治癒
潜在力を上げることで、50%の確率で創造物カードを生成することができるようになる。
『聖なる香炉』『成長する創造物』が手札に無い時に使えるが、運が絡むので過信は禁物。
削除候補だが、スキルカードを中心としたPTや、攻撃カードを消したいなら、残してもいい。
聖なる香炉
[開戦]属性なので、戦闘開始時から創造物カードを生成できる。
ヒラメキで生成枚数を増やしたり、毎ターン生成したり、特定の創造物に特化することができる。
PTコンセプトに合わせて、ヒラメキを選択すると良い。
無難なヒラメキは「生成枚数3枚」か、「開戦/強化:創造物★を2枚生成 ターン開始時に創造物★1枚生成」。
成長促進
治癒しつつ、保存効果を発動してくれる。
おススメのヒラメキは「AP0で、他戦闘員を含めた手札のカードから、保存効果を発動」か「ふかちゃんの場合、敵全体に脆弱2」。
めんどくさい
AP0で最大240%の固定ダメージを出せると聞くと強そうに感じるが、オルレアの攻撃力が低いので、アタッカーのようなダメージを期待すると、ガッカリする。
固定ダメージはバフが乗らないので、ダメージソースとして使いたいなら、気合を入れた育成が必要になる。
ヒラメキで、創造物を生成できるようになるので、ヒラメキを狙うか、消してもいい。
成長する創造物
持ってるだけで、次ターンには★★★創造物になる神カード。コピー候補。
【消滅】が付いていないスキルカードだが、保存効果発動で
【消滅】が付いた創造物に成るので、使用後は消滅し、デッキを薄くできる。コピー得
オルレアを2凸していれば、生成 即 保存効果を発動してくれる。
ヒラメキで、任意の★★★創造物の変更か、持ってるだけで創造物を生成してくれるようになる。
「ふかちゃん」「丈夫ちゃん」に変更は、追加で敵全体に脆弱や弱体化を付与してくれるので、おススメ。
「保存:創造物★1生成」も無難ではある。
光の意志
AP2と重いが、手札にある他の戦闘員を含めた、すべてのカードの保存効果を発動してくれる。
強いが、手札に★の高い創造物が無い場合は割に合わない。
ベリルの保存効果を発動できるので、保存効果持ちのカードが手札に潤沢で、APに余裕があれば使いたい。
1凸で[保存]属性を獲得できるので、格段に使いやすくなる。
カード詳細(ヒラメキなし4種)
| カード名 | コスト | 種類 | 効果 |
|---|---|---|---|
| 突撃だ、みんな | 1 | 攻撃 | ダメージ100% |
| 突撃だ、みんな | 1 | 攻撃 | ダメージ100% |
| 光の治癒 | 1 | スキル | 治癒1)100% |
| 光の意志 | 2 | スキル | 治癒200% 手札にある全てのカードの保存2)効果発動 |
カード詳細(ヒラメキあり4種)
聖なる香炉
| コスト | 種類 | 効果 |
|---|---|---|
| 1 | スキル | [開戦3)] 創造物4)★を2枚生成 |
| コスト | 種類 | ヒラメキ効果 |
| 1 | スキル | [開戦]創造物★を3枚生成 |
| 2 | 強化 | [開戦/主導5)]創造物★を2枚生成 ターン開始時創造物★1枚生成 |
| 1 | スキル | [開戦]ふかちゃん★、創造物★を1枚ずつ生成 次にふかちゃん使用時ふかちゃん★を生成 |
| 1 | スキル | [開戦]素早いちゃん★、創造物★を1枚ずつ生成 次に使用する素早いちゃんのダメージ量が40%増加 |
| 1 | スキル | [開戦]丈夫ちゃん★、創造物★を1枚ずつ生成 次に丈夫ちゃん使用時シールド150% |
| 隠しヒラメキ | ||
| コスト | 種類 | ヒラメキ効果 |
| 1 | スキル | [開戦] 創造物★を2枚生成 1ターンの間、士気6)2 |
| 1 | スキル | [開戦] 創造物★を2枚生成 1ターンの間、決意7)2 |
| 1 | スキル | [開戦] 創造物★を2枚生成 1ターンの間、不屈8)2 |
| カード名 | コスト | 種類 | 効果 |
|---|---|---|---|
| ふかちゃん★ | 0 | スキル | [消滅9)/保存/創造物]1ターンの間、ダメージ量が10%増加 保存:次に使用する攻撃カードのダメージ量が10%増加 |
| ふかちゃん★★ | 0 | スキル | [消滅/保存/創造物]1ターンの間、ダメージ量が20%増加 保存:次に使用する攻撃カードのダメージ量が20%増加 |
| ふかちゃん★★★ | 0 | スキル | [消滅/保存/創造物]1ターンの間、ダメージ量が35%増加 保存:次に使用する攻撃カードのダメージ量が35%増加 |
他の保存カードと違って、保存効果発動時に光ったりしないので解り難いが
ターン終了時 ~ ターン開始時の間に自動でバフが発動している。
具体的には【ベロニカのバリスタ発動ダメージ ~ 保存効果発動 ~ レノアの弾丸破棄時ダメージ】となっており
組ませる相手によっては、次ターン開始時にバフが残ってなかったりする。
| カード名 | コスト | 種類 | 効果 |
|---|---|---|---|
| 素早いちゃん★ | 0 | 攻撃 | [消滅/保存/創造物]ダメージ60% 保存:ダメージ量+40% |
| 素早いちゃん★★ | 0 | 攻撃 | [消滅/保存/創造物]ダメージ120% 保存:ダメージ量+80% |
| 素早いちゃん★★★ | 0 | 攻撃 | [消滅/保存/創造物]ダメージ200% 保存:ダメージ量+150% |
| カード名 | コスト | 種類 | 効果 |
|---|---|---|---|
| 丈夫ちゃん★ | 0 | スキル | [消滅/保存/創造物]シールド80% 保存:治癒30% |
| 丈夫ちゃん★★ | 0 | スキル | [消滅/保存/創造物]シールド160% 保存:治癒60% |
| 丈夫ちゃん★★★ | 0 | スキル | [消滅/保存/創造物]シールド250% 保存:治癒100% |
成長促進
| コスト | 種類 | 効果 |
|---|---|---|
| 1 | スキル | 治癒50% 手札の自分のカードを1枚選択、保存効果2回発動 |
| コスト | 種類 | ヒラメキ効果 |
| 0 | スキル | 治癒50% 手札のカードを1枚選択、保存効果2回発動 |
| 2 | スキル | [消滅]治癒50% 手札の自分の創造物を1枚選択、手札にコピー |
| 1 | スキル | 治癒100% 手札の自分のカードを1枚選択、保存効果を2回発動 そのカードがふかちゃんの場合、敵全体に脆弱10)2 |
| 1 | スキル | 治癒100% 手札の自分のカードを1枚選択、保存効果を2回発動 そのカードが素早いちゃんの場合、保存効果を3回発動 |
| 1 | スキル | 治癒100% 手札の自分のカードを1枚選択、保存効果を2回発動 そのカードが丈夫ちゃんの場合、味方のストレス5減少 |
| 隠しヒラメキ | ||
| コスト | 種類 | ヒラメキ効果 |
| 1 | スキル | 治癒50% 手札のカードを1枚選択、保存効果2回発動 1ターンの間、士気2 |
| 1 | スキル | 治癒50% 手札のカードを1枚選択、保存効果2回発動 1ターンの間、決意2 |
| 1 | スキル | 治癒50% 手札のカードを1枚選択、保存効果2回発動 1ターンの間、不屈2 |
めんどくさい
| コスト | 種類 | 効果 |
|---|---|---|
| 0 | 攻撃 | 手札のカード数に応じて、固定ダメージ11)40% |
| コスト | 種類 | ヒラメキ効果 |
| 0 | 攻撃 | 手札のカード数に応じて、固定ダメージ40% 6枚以上の場合、治癒150% |
| 1 | 攻撃 | ダメージ100% 手札の創造物の数に応じて、ダメージ量+100% |
| 3 | 攻撃 | [保存]固定ダメージ450% 保存:コスト1減少 |
| 0 | 攻撃 | ランダムな敵に固定ダメージ60%×3 ヒットした対象の数に応じて、創造物★1枚生成 |
| 1 | 攻撃 | [保存]ダメージ100% このカードが手札にある時、創造物を生成した数に応じて使用するまで、ダメージ量+100% |
| 隠しヒラメキ | ||
| コスト | 種類 | ヒラメキ効果 |
| 0 | 攻撃 | 手札のカード数に応じて、固定ダメージ40% 1ターンの間、士気1 |
| 0 | 攻撃 | 手札のカード数に応じて、固定ダメージ40% 1ターンの間、決意1 |
| 0 | 攻撃 | 手札のカード数に応じて、固定ダメージ40% 1ターンの間、不屈1 |
成長する創造物
| コスト | 種類 | 効果 |
|---|---|---|
| 1 | スキル | [保存]創造物★を1枚生成 保存:このカードを創造物★★★に変更 |
| コスト | 種類 | ヒラメキ効果 |
| 1 | スキル | [保存]創造物★を1枚生成 保存:創造物★1枚生成 |
| 1 | スキル | [保存]創造物★を1枚生成 保存:このカードを創造物★★に変更、全ての創造物★を1枚ずつ生成 |
| 1 | スキル | [保存]創造物★を1枚生成 保存:このカードをふかちゃん★★★に変更、敵全体に脆弱2 |
| 1 | スキル | [保存]創造物★を1枚生成 保存:このカードを素早いちゃん★★★に変更、保存効果2回発動 |
| 1 | スキル | [保存]創造物★を1枚生成 保存:このカードを丈夫ちゃん★★★に変更、敵全体に弱体化12)2 |
| 隠しヒラメキ | ||
| コスト | 種類 | ヒラメキ効果 |
神ヒラメキ
| 追加のヒラメキ効果 | 対象カード | キルケン | セクレド | ディアロス | ニヒルム | ヴィトル |
|---|---|---|---|---|---|---|
| このカードのコスト1減少 | 聖なる香炉 | 〇 | 〇 | 〇 | ||
| 成長する創造物 | 〇 | |||||
| このカードの治癒量30%増加 | 成長促進 | 〇 | 〇 | |||
| 常に弱点攻撃13) | めんどくさい | 〇 | ||||
| ランダムな味方が対象に挟み撃ち | めんどくさい | 〇 |
エゴスキル
ステータス
| 項目 | Lv1 | Lv10 | Lv30 | Lv50 | Lv60 |
|---|---|---|---|---|---|
| 攻撃力 | 140 | 171 | 270 | 369 | 419 |
| 防御力 | 60 | 77 | 125 | 173 | 197 |
| HP | 80 | 116 | 204 | 292 | 335 |
| 会心率 | 3.0% | 3.0% | 3.0% | 3.0% | 3.0% |
| 会心ダメージ | 125.0% | 125.0% | 125.0% | 125.0% | 125.0% |
潜在力
| 場所 | 潜在力の分類 | 効果 |
|---|---|---|
| 中央 | 基本カード熟練 | 攻撃だ、みんなカードに、30%の確率で手札に創造物★カード1枚生成の効果を追加します。 |
| 上部 | 基本カード熟練 | オルレアの攻撃だ、みんなのダメージ量+5% オルレアの攻撃力が500より高い場合、この数値を追加で+5% |
| 右上 | 固有能力強化 | オルレアの攻撃力が800より高い場合、戦闘開始時、味方の会心率+6% |
| ステ熟練1 | HP熟練 | HP8%増加 |
| ステ熟練2 | 攻撃力熟練 | 攻撃力8%増加 |
凸性能(エゴ発現)
| 凸数 | 効果 |
|---|---|
| 1凸 | 光の意志 カードに保存が追加されます。 |
| 2凸 | 創造物カードが創造物★★★カードに進化する時、保存効果が発動します。 |
| 3凸 | 救援に生成した創造物進化の効果を付与します。 |
| 4凸 | 手札に創造物カードが存在する場合、味方のダメージ量が10%増加します。 |
| 5凸 | 潜在力の【基本カード強化】、【固有カード強化】、【共用カード強化】のレベルが3増加します。 |
| 6凸 | オルレアが創造物カード使用時、敵全体に固定ダメージ★×50% |














コメント 投稿する
香炉のコピーはマストとして、成長促進・成長する創造物は強いので残していいと思います。
光の意志も使いやすくなったので残していいと思います。
個人的な削除候補は、突撃だ、みんな・光の治癒・めんどくさいあたりでしょうか。
ただ、今イベの共用カードやドローの共用カードを搭載するなら、突撃だ、みんな以外は残しても良いような気がします。
めんどくさいは消費AP0で使えるヒラメキがあるので邪魔になりにくいですし、光の治癒も生成効果が付いたので、意外と使えるかなと。
曖昧な記憶ptの余力と相談ですね。
...懺悔します、最初の星5だったけどやり直してました
ごめんよ、あまりにも辛かったんよ
編集ありがとうございます。
記憶の欠片などの項目は、暇を見てリワークに合った内容に書き換えたいと思います。
「記憶の欠片」の項目は解説が細かく、数字を直すだけでは済まないので…詳しい人に任せますね。
出来るだけ過去の文章も残すように編集しています 調整前の元々はこうだったんだなぁ という情報でもあるので…
潜在力の発揮が防御力基準になったことでビルドが楽になった。
ただ、潜在力の変更に伴って、すべて防御依存ダメージに変更してくれたら完璧だったなぁー
(AP供給は出来なくなったが代わりに器用万能になった様な)ミカぐらいの存在感を出して欲しい…
>>これは、生成確率が51%以上でなければナーフ。ヒューゴの追加攻撃の発動機会が減るのでヒューゴと組むならナーフ。
創造物の効果数値の上方修正
>>やったぜ!★の時の効果量を上げてほしい。
成長促進の治癒量上方修正
>>成長促進の使い方は別に治癒目的じゃないから、あんまり嬉しくない。
光の意志のコスト1減少
>>やったぜ!1凸したい。
手札枚数の管理が難しそうですが、消費無しでターン開始に生成できるのは強いですね!
残り僅かな命なのが残念ですが・・・。
ベリル側のチョコバーヒラメキに保存発動もあるし、コストの高いベリル側に対してオルレアはローコストで動けるし。
ただそうなると残り1枠誰にするかが悩ましい、カシウスニア辺りのドローキャラ配置したいけど、場合によっては手札溢れるし…。
メイリンみたいな単体特化のキャラを配置して追加攻撃の発動と火力補ってもらうのが一番いいのかなぁ。
2~3枚の保存手札+ドロー分でだいたい+400%~が確定するので鬼のような火力が連打できる。
ニア、ベリルあたりと組ませてデッキを高速回転させて速攻を掛けるパーティが作れる。
あとは手札の最大枚数も増やしてほしいところ
今のところカリーペ・ベリルくらいしかいないけど、保存効果を持った新キャラが出てくればいいなぁ。